Organización y mejora para empresas que han crecido
Una mirada externa para priorizar, medir lo que importa y organizar el trabajo para avanzar con criterio y menos urgencias, sin perder la mirada humana.
En 30’ entendemos tu contexto, valoramos si podemos ayudarte y, si encaja, te proponemos el siguiente paso.
Mejorar para ejecutar
Procesos + datos + implementación: simplificar la forma de trabajar, acordar señales útiles y poner en marcha 1–2 cambios.
Claridad para decidir
Diagnóstico + hoja de ruta: entender qué está frenando, ordenar prioridades y definir un plan por fases.
Organización y mejora para empresas que han crecido
Una mirada externa para priorizar, medir lo que importa y organizar el trabajo para avanzar con criterio y menos urgencias, sin perder la mirada humana.
En 30’ entendemos tu contexto, valoramos si podemos ayudarte y, si encaja, te proponemos el siguiente paso.
Mejorar para ejecutar
Procesos + datos + implementación: simplificar la forma de trabajar, acordar señales útiles y poner en marcha 1–2 cambios.
Claridad para decidir
Diagnóstico + hoja de ruta: entender qué está frenando, ordenar prioridades y definir un plan por fases.
Pensar mejor para decidir mejor
Trabajamos con empresas que han crecido y necesitan una forma más clara de decidir y avanzar.
Priorización: qué parar, qué mantener y qué mover primero
Señales útiles: pocas métricas para decidir y hacer seguimiento y actuar
Organización: roles y rutinas para ejecutar sin fricción
Workshops (datos / IA / transformación): sesiones prácticas para decidir mejor y activar cambios
Saldrás con prioridades claras, señales de seguimiento y próximos pasos acordados. No es un acompañamiento puntual: acompañamos la aplicación real para que el cambio se quede.
Servicios clave
Servicios modulares: puedes contratar uno solo o combinarlos en un plan
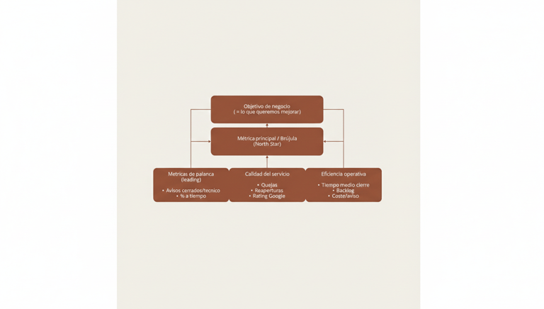
Definimos objetivos y métricas útiles para decidir con criterio y hacer seguimiento sin ruido.
North Star / objetivo principal + 5–7 métricas útiles (por área si aplica)
Definiciones y responsables (qué es, de dónde sale, quién lo cuida)
Ritual de seguimiento (semanal/mensual) + semáforos de acción
Ideal si: decidís con intuición, hay demasiadas urgencias o no hay un cuadro claro de “qué mirar”.
Resultado: claridad sobre qué mirar, qué decidir y qué priorizar.
Identificamos patrones, fricciones y oportunidades en tus datos para decidir con criterio qué cambiar primero.
Diagnóstico de patrones (3–5 hallazgos clave) con hipótesis claras
2–3 palancas priorizadas (impacto/esfuerzo) + riesgos a vigilar
Señales de seguimiento: qué medir para comprobar si mejora
Ideal si: tienes datos pero no los usas para decidir, notas caída en ventas/margen o hay fricciones que nadie termina de explicar.
Resultado: claridad sobre qué está pasando de verdad y dónde actuar primero.
Aclaramos roles, prioridades y rutinas para que las decisiones se ejecuten sin fricción.
Mapa de roles y decisiones: quién decide qué y cómo se escala
Rutinas de coordinación: weekly (30’) + revisión mensual (60’) con agenda clara
Reglas de trabajo simples: prioridades, comunicación y seguimiento (sin burocracia)
Ideal si: hay muchas reuniones, decisiones que vuelven, tareas duplicadas o el equipo depende demasiado de una persona.
Resultado: menos fricción, mejor coordinación y decisiones que se hacen.
Diseñamos y facilitamos sesiones prácticas para alinear criterios, decidir mejor y activar cambios con el equipo.
Workshop de brújula de métricas: qué mirar, cómo medir y cómo decidir
Workshop de IA aplicada: casos de uso, riesgos y 1–2 pilotos definidos
Workshop de organización y coordinación: roles, rutinas y acuerdos de equipo
Ideal si queréis avanzar rápido, alinear al equipo y salir con próximos pasos claros.
Resultado: equipo alineado y cambios activados desde el primer día.
Dirección y métricas
(qué mirar, cómo medir y cómo decidir)
Lectura de datos y patrones del negocio
(patrones, fricciones y oportunidades)
Organización y forma de trabajar
(roles y rutinas que funcionan)
Workshops y formación a medida
(datos / IA / transformación, aplicado al día a día)
Servicios
Servicios modulares: puedes contratar uno solo o combinarlos en un plan
Definimos objetivos y métricas útiles para decidir con criterio y hacer seguimiento sin ruido.
North Star / objetivo principal + 5–7 métricas útiles (por área si aplica)
Definiciones y responsables (qué es, de dónde sale, quién lo cuida)
Ritual de seguimiento (semanal/mensual) + semáforos de acción
Ideal si: decidís con intuición, hay demasiadas urgencias o no hay un cuadro claro de “qué mirar”.
Resultado: claridad sobre qué mirar, qué decidir y qué priorizar.


Dirección y métricas
(qué mirar, cómo medir y cómo decidir)
Lectura de datos y patrones del negocio
(patrones, fricciones y oportunidades)
Identificamos patrones, fricciones y oportunidades en tus datos para decidir con criterio qué cambiar primero.
Diagnóstico de patrones (3–5 hallazgos clave) con hipótesis claras
2–3 palancas priorizadas (impacto/esfuerzo) + riesgos a vigilar
Señales de seguimiento: qué medir para comprobar si mejora
Ideal si: tienes datos pero no los usas para decidir, notas caída en ventas/margen o hay fricciones que nadie termina de explicar.
Resultado: claridad sobre qué está pasando de verdad y dónde actuar primero.






Organización y forma de trabajar
(roles y rutinas que funcionan)
Organización y forma de trabajar
(roles y rutinas que funcionan)
Workshops y formación a medida
(datos / IA / transformación, aplicado al día a día)
Aclaramos roles, prioridades y rutinas para que las decisiones se ejecuten sin fricción.
Mapa de roles y decisiones: quién decide qué y cómo se escala
Rutinas de coordinación: weekly (30’) + revisión mensual (60’) con agenda clara
Reglas de trabajo simples: prioridades, comunicación y seguimiento (sin burocracia)
Ideal si: hay muchas reuniones, decisiones que vuelven, tareas duplicadas o el equipo depende demasiado de una persona.
Resultado: menos fricción, mejor coordinación y decisiones que se hacen.
Diseñamos y facilitamos sesiones prácticas para alinear criterios, decidir mejor y activar cambios con el equipo.
Workshop de brújula de métricas: qué mirar, cómo medir y cómo decidir
Workshop de IA aplicada: casos de uso, riesgos y 1–2 pilotos definidos
Workshop de organización y coordinación: roles, rutinas y acuerdos de equipo
Ideal si queréis avanzar rápido, alinear al equipo y salir con próximos pasos claros.
Resultado: equipo alineado y cambios activados desde el primer día.
Metodología
Una forma clara de avanzar: entender, decidir, probar y consolidar, con apoyo en el tiempo para que el cambio se sostenga.


Trabajamos con un proceso claro y flexible, adaptado al ritmo de cada empresa.
Conectamos objetivos de negocio → métricas útiles → decisiones → impacto, para mejorar sin ruido ni burocracia.
Entender → diagnóstico y contexto (qué pasa de verdad)
Enfocar → brújula y prioridades (qué mover primero)
Aterrizar → plan realista (pasos, responsables y señales de seguimiento)
Probar → 1–2 cambios en pequeño (aprendizaje rápido, bajo riesgo)
Sostener → ritual de seguimiento (revisamos, ajustamos y lo dejamos funcionando)
Nuestro objetivo no es que dependas de nosotros, sino que tu empresa aprenda a decidir y mejorar sola.
Quién soy y cómo trabajo


Soy María José Peláez, doctora en Ingeniería Matemática y perfil híbrido entre datos/tecnología y acompañamiento a personas y equipos.
He trabajado en sectores digitales y de servicios, en contextos donde hay que decidir con presión y mantener foco. He pasado de roles muy técnicos (análisis, métricas y datos) a roles más de liderazgo y coordinación: acompañar decisiones, ordenar prioridades, facilitar conversaciones difíciles y ayudar a equipos a funcionar mejor.
Lo que me diferencia
Pensamiento analítico + mirada humana: traduzco datos y señales del negocio (y del equipo) en decisiones claras.
Aterrizo lo complejo: convierto ideas y frameworks “de empresa grande” en pasos simples y realistas para una pyme.
Acompañamiento con continuidad: no es un servicio puntual; trabajo con seguimiento y tutorización para que el equipo gane autonomía y pueda sostener los cambios.
Si el proyecto lo requiere, activo una red de colaboradores especializados para ejecutar (herramientas, datos, web, procesos…). Así combinamos claridad + ejecución, sin que tengas que gestionar a varias personas: centralizo y coordino.
Uso herramientas cuando aportan valor: métricas, datos, IA, metodologías de trabajo, liderazgo, dinámicas de equipo y talleres vivenciales (incluyendo facilitación y, si encaja, dinámicas con LEGO® Serious Play).
Ver trayectoria completa en LinkedIn
Opiniones
Lo que dicen quienes ya confiaron en nosotros
Contar con el acompañamiento de Maria José ha sido una experiencia profundamente valiosa. Su soporte nos permitió revisar y fortalecer nuestra estructura organizativa desde una mirada participativa, respetuosa con nuestra lógica horizontal y coherente con nuestros valores. A través de un proceso compartido, nos acompañó en la definición clara de roles, tareas y estructura, poniendo en el centro tanto las necesidades reales del equipo como sus potenciales. Este trabajo contribuyó a mejorar la coordinación, el bienestar del equipo y a aterrizar estrategias más ajustadas para seguir avanzando.
Recomendamos su acompañamiento a organizaciones que deseen crecer y consolidarse desde procesos participativos, horizontales y sostenibles, poniendo en el centro tanto los objetivos como a las personas que los hacen posibles.
— Equipo de dirección, ONG Mujeres Pa’lante
Nos ayudó a definir KPIs claros y útiles, a analizar con datos el volumen y los clientes más rentables, y a diseñar una estrategia clara. Además, automatizamos nuestro sistema de gestión de avisos de forma rápida, con una solución simple, eficiente y económica.
— Dirección, Corbesis Corsèga
Maria is an exceptional workshop facilitator. She has a rare energy that keeps a full room engaged and motivated from start to finish. What makes her stand out is the combination of deep expertise and genuine warmth. She’s highly knowledgeable, which sparks curiosity and makes you want to keep learning, but she delivers it in a way that feels approachable, fun, and grounded in real-life experience.
I’ve hired Maria several times to run AI workshops for my team, and every single one has been a success. People always leave inspired, equipped with practical ideas, and ready to apply what they learned immediately. I can’t recommend her enough if you’re looking for someone who can both teach and truly activate a team.
— Carolina Ragot, VP of Product at HomeBuddy.
Durante el último año he tenido la suerte de contar con el acompañamiento de María en un momento clave de mi trayectoria profesional. Llegué muy desbordada, con muchas dudas y con la sensación de que quizá acabaría dejando el trabajo.
Gracias a su acompañamiento he podido reorganizar mi trabajo como coordinadora, establecer límites claros y saludables y aprender a poner en valor mi labor y mi rol. Me ha ayudado a definir qué tipo de equipo quiero construir y qué tipo de liderazgo quiero ejercer, de forma coherente con mis valores. Ha sido una experiencia muy positiva y transformadora. Contar con ella me ha aportado herramientas, claridad y seguridad. Sin duda, una profesional que ha dejado huella en mí.
— Coordinadora de comedor, Escola Barruffet